您的瀏覽器不支援JavaScript功能,若網頁功能無法正常使用時,請開啟瀏覽器JavaScript狀態。
:::
院外單位健康通報
實名登記系統
回首頁LOGO按鈕
關鍵字
搜尋
繁
簡
EN
ESG專區
企業社會責任
永續發展報告書
關於中醫大附醫
中醫大附醫概況
價值創造流程
永續議題管理
永續發展委員會
了解組織脈絡
鑑別衝擊程度與揭露議題
重大主題管理方針
以病人為尊
AI驅動醫療創新
醫療品質
醫病關係
資訊安全
以員工為重
員工健康與安全
人才吸引與留才
人力資本發展
薪酬福利
員工關係
尊重人權
以醫院為榮
誠信經營
內部稽核與法規遵循
風險管理
以社區為友
供應鏈管理及醫材品管
社區健康與照護
用醫療和全世界交朋友
以公益為樂
強化偏鄉醫療照護
原鄉照顧服務員培力
關懷獨居老人
社會資源連結
公益行動方案
以地球為先
綠色醫院
溫室氣體管理
能源管理
水資源管理
廢棄物管理
聯絡我們
性別平等專區
本院性別友善設施設置情形一覽表
性別平等政策與法規(性平三法)
活動花絮
性騷擾防治 - (院內員工、院外民眾)及申訴管道
關閉
就醫服務
掛號服務
網路掛號
掛號查詢或取消
看診進度查詢
收費說明
如何掛號
門診就醫流程
疫苗接種時間
門診時間表
西醫門診時間表
中醫門診時間表
我要看哪一科
依科別查詢
依症狀或部位查詢
急診及住院服務
急診服務
急診就醫流程
住出院手續說明
住院就醫流程
探訪時間
病房守則
病歷與證明申請
病歷與報告影本申請
病歷與報告網路申請
證明書申請與費用
衛教專區
衛教單張
衛教影片
衛教海報
各科室衛教諮詢窗口
衛教講座
正確用藥教育中心
醫病共享決策(SDM)
轉診/代檢資訊
轉診服務
代檢服務
代檢資訊
就診權利宣言
就診權利宣言
餐廳介紹
諮詢與問答
問題詢問總覽
衛教諮詢
藥物查詢
常見問題
關閉
醫療團隊
科室介紹
醫師介紹
醫師專區首頁
依科室查詢
新進醫師
醫師專訪
關閉
卓越醫療
智慧醫療
智慧醫療委員會
醫療人工智慧
遠距醫療
電子醫療系統
數位影像
醫療機器人
再生醫療
細胞治療
CAR001:異體多靶向嵌合抗原受體T細胞(Chimeric Antigen Receptor T Cells)
Exosome外泌體
關閉
關於我們
願景與治理
董事長介紹
董事長期許
院長的話
宗旨、願景、目標
未來願景
服務規模、醫療體系
大事記
制度與權益政策
健康促進政策
職業安全衛生政策
人權政策
個資保護管理政策及隱私權宣告
能源管理政策
水資源效率政策
環境管理政策
研究創新與人才發展
創新研究
人才培育
卓越貢獻
到院指南
本院地圖
停車資訊
公共交通資訊
院區分區接駁
社區接駁車
院區大樓配置
哺乳室設置地點
聯絡我們
聯絡資訊
院長信箱
網站意見箱
採購公告
最新消息
最新消息
醫療新聞
公告訊息
獲獎專區
感恩心曲
影片專區
活動訊息
活動/研討會報名網
網站地圖
大數據與人工智慧發展
友善連結
相關體系網站
相關醫療網站
公開資訊
藥劑部公告
醫品部公告
即時動態公告
政府政策公告
電子病歷公告
財務報表公告
採購公告
負責任AI執行中心
徵才資訊
熱門職缺
報到流程
錄取登錄
電子期刊
中國醫訊
藥劑快訊
特色醫療
特色醫療總覽
癌症中心
細胞治療中心
器官移植中心
腦中風中心
心臟血管中心
急症暨外傷中心
眼科醫學中心
國際代謝形體醫學中心
脊椎中心
風濕免疫中心
消化醫學中心
現代化中醫藥
健康醫學中心
兒童醫院
機械手臂微創手術新境界
聚焦超音波無創手術
關閉
最新消息
最新消息
醫療新聞
公告訊息
獲獎專區
感恩心曲
影片專區
活動訊息
活動報名網
研討會訊息
特別學術演講
定期學術演講
中醫學術演講
癌症教育演講
通識教育演講
師資培育中心
關閉
衛教資訊
衛教單張
衛教影片
衛教海報
各科室衛教諮詢窗口
正確用藥教育中心
衛教講座
衛教講座報名
親子教室
哺乳聚會
孕產課程
健康城市
中醫講座
正確用藥
醫病共享決策(SDM)
簡介及輔助工具
相關資源
SDM影片
宣導短片
關閉
公告資訊
藥劑部公告
藥物安全警訊
藥物異動資訊
醫品部公告
病人安全
健保公開品質指標
病人就醫經驗調查
即時動態公告
病床動態公告
急診即時訊息
政府政策公告
醫療行政公告
國家衛生政策
電子病歷公告
電子病歷專區
財務報表公告
負責任AI執行中心
任務
辦法與表單
擬導入AI流程
已導入AI公告
聯絡資訊
急性心肌梗塞偵測軟體
關閉
教學研究
教學卓越
教育訓練政策
教育訓練目標
核心訓練類別
專責教育訓練單位
訓練成果之移轉
訓練成果之評估
訓練成果展現
願景展望
研究創新
研究成果
整合創新
研發管理
人員培育
中心建構
產學合作
技術立國
關閉
主題專區
2025台灣醫療科技展活動專區
2025醫療科技展-活動首頁
醫師聊健康
研討會
RoadShow
我要商洽
觀展報名
水湳國際生醫園區
2025 高齡健康產業博覽會
活動首頁
醫師聊健康
最佳友善大使
112年上半年最佳友善大使
112年下半年最佳友善大使
113年上半年最佳友善大使
113年下半年最佳友善大使
114年上半年最佳友善大使
114年下半年最佳友善大使
傑出醫師
114年傑出主治醫師
114年傑出住院醫師
113年傑出主治醫師
113年傑出住院醫師
醫師專訪
蔡長海生技
蔡長海生技
蔡長海生技_2019台灣醫療科技展-董事長的話
蔡長海生技_宏圖偉略開創新局
蔡長海生技_成就校院萬千新氣象
蔡長海生技_傑出成就與榮耀
蔡長海生技_策勵未來:立足台灣領航世界
蔡長海生技_台灣人的驕傲世界傑出的品牌
蔡長海生技_中國醫藥大學暨醫療體系衍生企業長聖生技強攻細胞治療
蔡長海生技_中國醫藥大學暨醫療體系 前瞻台灣智慧醫療,邁向全球嶄新未來
蔡長海生技_更美好的生活,更美好的世界~中國醫藥大學邁向更卓越優秀的國際一流大學
蔡長海生技_邁向百大、創造百億~中國醫藥大學借鏡美國史丹佛大學產學合作的策略與作法
蔡長海生技_蔡長海董事長領航校院生技發展~中國醫藥大學暨附設醫院《2020台灣醫療科技展》以醫療創新技術帶動精準大健康產業嶄新未來
關閉
搜尋
繁
簡
EN
ESG專區
企業社會責任
永續發展報告書
關於中醫大附醫
中醫大附醫概況
價值創造流程
永續議題管理
永續發展委員會
了解組織脈絡
鑑別衝擊程度與揭露議題
重大主題管理方針
以病人為尊
AI驅動醫療創新
醫療品質
醫病關係
資訊安全
以員工為重
員工健康與安全
人才吸引與留才
人力資本發展
薪酬福利
員工關係
尊重人權
以醫院為榮
誠信經營
內部稽核與法規遵循
風險管理
以社區為友
供應鏈管理及醫材品管
社區健康與照護
用醫療和全世界交朋友
以公益為樂
強化偏鄉醫療照護
原鄉照顧服務員培力
關懷獨居老人
社會資源連結
公益行動方案
以地球為先
綠色醫院
溫室氣體管理
能源管理
水資源管理
廢棄物管理
聯絡我們
性別平等專區
本院性別友善設施設置情形一覽表
性別平等政策與法規(性平三法)
活動花絮
性騷擾防治 - (院內員工、院外民眾)及申訴管道
就醫服務
掛號服務
網路掛號
掛號查詢或取消
看診進度查詢
收費說明
如何掛號
門診就醫流程
疫苗接種時間
門診時間表
西醫門診時間表
中醫門診時間表
我要看哪一科
依科別查詢
依症狀或部位查詢
急診及住院服務
急診服務
急診就醫流程
住出院手續說明
住院就醫流程
探訪時間
病房守則
病歷與證明申請
病歷與報告影本申請
病歷與報告網路申請
證明書申請與費用
衛教專區
衛教單張
衛教影片
衛教海報
各科室衛教諮詢窗口
衛教講座
正確用藥教育中心
醫病共享決策(SDM)
轉診/代檢資訊
轉診服務
代檢服務
代檢資訊
就診權利宣言
就診權利宣言
餐廳介紹
諮詢與問答
問題詢問總覽
衛教諮詢
藥物查詢
常見問題
醫療團隊
科室介紹
醫師介紹
醫師專區首頁
依科室查詢
新進醫師
醫師專訪
卓越醫療
智慧醫療
智慧醫療委員會
醫療人工智慧
遠距醫療
電子醫療系統
數位影像
醫療機器人
再生醫療
細胞治療
CAR001:異體多靶向嵌合抗原受體T細胞(Chimeric Antigen Receptor T Cells)
Exosome外泌體
關於我們
願景與治理
董事長介紹
董事長期許
院長的話
宗旨、願景、目標
未來願景
服務規模、醫療體系
大事記
制度與權益政策
健康促進政策
職業安全衛生政策
人權政策
個資保護管理政策及隱私權宣告
能源管理政策
水資源效率政策
環境管理政策
研究創新與人才發展
創新研究
人才培育
卓越貢獻
到院指南
本院地圖
停車資訊
公共交通資訊
院區分區接駁
社區接駁車
院區大樓配置
哺乳室設置地點
聯絡我們
聯絡資訊
院長信箱
網站意見箱
採購公告
最新消息
最新消息
醫療新聞
公告訊息
獲獎專區
感恩心曲
影片專區
活動訊息
活動/研討會報名網
網站地圖
大數據與人工智慧發展
友善連結
相關體系網站
相關醫療網站
公開資訊
藥劑部公告
醫品部公告
即時動態公告
政府政策公告
電子病歷公告
財務報表公告
採購公告
負責任AI執行中心
徵才資訊
熱門職缺
報到流程
錄取登錄
電子期刊
中國醫訊
藥劑快訊
特色醫療
特色醫療總覽
癌症中心
細胞治療中心
器官移植中心
腦中風中心
心臟血管中心
急症暨外傷中心
眼科醫學中心
國際代謝形體醫學中心
脊椎中心
風濕免疫中心
消化醫學中心
現代化中醫藥
健康醫學中心
兒童醫院
機械手臂微創手術新境界
聚焦超音波無創手術
最新消息
最新消息
醫療新聞
公告訊息
獲獎專區
感恩心曲
影片專區
活動訊息
活動報名網
研討會訊息
特別學術演講
定期學術演講
中醫學術演講
癌症教育演講
通識教育演講
師資培育中心
衛教資訊
衛教單張
衛教影片
衛教海報
各科室衛教諮詢窗口
正確用藥教育中心
衛教講座
衛教講座報名
親子教室
哺乳聚會
孕產課程
健康城市
中醫講座
正確用藥
醫病共享決策(SDM)
簡介及輔助工具
相關資源
SDM影片
宣導短片
公告資訊
藥劑部公告
藥物安全警訊
藥物異動資訊
醫品部公告
病人安全
健保公開品質指標
病人就醫經驗調查
即時動態公告
病床動態公告
急診即時訊息
政府政策公告
醫療行政公告
國家衛生政策
電子病歷公告
電子病歷專區
財務報表公告
負責任AI執行中心
任務
辦法與表單
擬導入AI流程
已導入AI公告
聯絡資訊
急性心肌梗塞偵測軟體
教學研究
教學卓越
教育訓練政策
教育訓練目標
核心訓練類別
專責教育訓練單位
訓練成果之移轉
訓練成果之評估
訓練成果展現
願景展望
研究創新
研究成果
整合創新
研發管理
人員培育
中心建構
產學合作
技術立國
主題專區
2025台灣醫療科技展活動專區
2025醫療科技展-活動首頁
醫師聊健康
研討會
RoadShow
我要商洽
觀展報名
水湳國際生醫園區
2025 高齡健康產業博覽會
活動首頁
醫師聊健康
最佳友善大使
112年上半年最佳友善大使
112年下半年最佳友善大使
113年上半年最佳友善大使
113年下半年最佳友善大使
114年上半年最佳友善大使
114年下半年最佳友善大使
傑出醫師
114年傑出主治醫師
114年傑出住院醫師
113年傑出主治醫師
113年傑出住院醫師
醫師專訪
蔡長海生技
蔡長海生技
蔡長海生技_2019台灣醫療科技展-董事長的話
蔡長海生技_宏圖偉略開創新局
蔡長海生技_成就校院萬千新氣象
蔡長海生技_傑出成就與榮耀
蔡長海生技_策勵未來:立足台灣領航世界
蔡長海生技_台灣人的驕傲世界傑出的品牌
蔡長海生技_中國醫藥大學暨醫療體系衍生企業長聖生技強攻細胞治療
蔡長海生技_中國醫藥大學暨醫療體系 前瞻台灣智慧醫療,邁向全球嶄新未來
蔡長海生技_更美好的生活,更美好的世界~中國醫藥大學邁向更卓越優秀的國際一流大學
蔡長海生技_邁向百大、創造百億~中國醫藥大學借鏡美國史丹佛大學產學合作的策略與作法
蔡長海生技_蔡長海董事長領航校院生技發展~中國醫藥大學暨附設醫院《2020台灣醫療科技展》以醫療創新技術帶動精準大健康產業嶄新未來
最新消息
News & Message
:::
首頁
/
最新消息
/
科室新聞
/
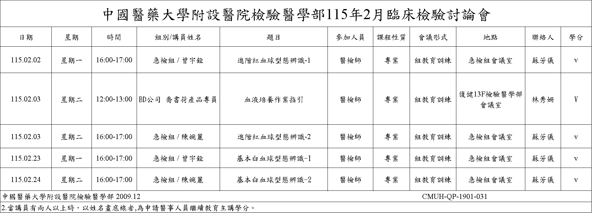
115年2月檢醫部臨床討論會
最新消息
> 最新消息
> 醫療新聞
> 公告訊息
> 獲獎專區
> 感恩心曲
> 影片專區
2026/2/2
115年2月檢醫部臨床討論會
回上頁
相關文章
<通報>檢驗醫學部血清免疫組自115年05月6日起,新增BioIC過敏原檢測套組(40項)(AQ)
<通報>檢驗醫學部血清免疫組自115年04月27日起,新增腦脊髓液阿茲海默病生物標誌診斷檢測
<通報>檢驗醫學部血清免疫組自115年04月27日起,新增體外淋巴球藥物活化試驗
開關
首頁
Facebook
Instagram
體系醫院
中國醫點通
▲
至頂
中國附醫 Google 搜尋